| WARNING: USE THIS SOFTWARE AT YOUR OWN RISK! THIS IS EXPERIMENTAL SOFTWARE NOT INTENDED FOR PRODUCTION USE! Zuble is currently an early stage prototype. As such Zuble is minimally tested and inherently unstable. It is provided for experimental, development, and demonstration purposes only. | Zuble QML Types | Zuble C++ Classes | Zuble Overview |
|
Zuble
0.1
Zuble Framework C++/QML extension API
|
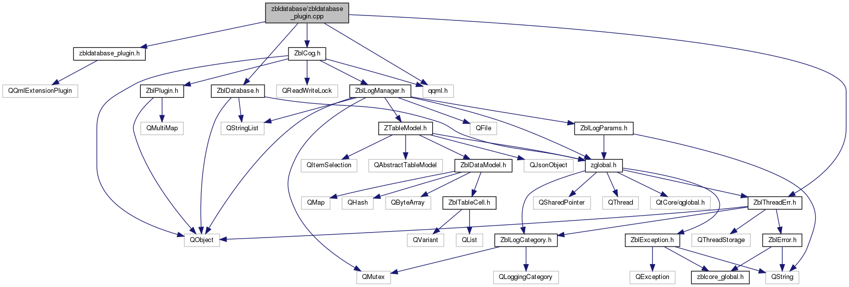
#include "zbldatabase_plugin.h"#include "ZblDatabase.h"#include "ZblThreadErr.h"#include "ZblCog.h"#include <qqml.h>
Go to the source code of this file.
Namespaces | |
| Zbl | |
Zuble documentation copyright © 2019 Bob Dinitto. Documentation contributions included herein are the copyrights of their respective owners. The documentation provided herein is licensed under the terms of the GNU Free Documentation License version 1.3 as published by the Free Software Foundation. Zuble is a derivative work of Qt version 5. Qt and respective logos are trademarks of The Qt Company Ltd. in Finland and/or other countries worldwide. All other trademarks are property of their respective owners.
1.8.13